2022智能家居行业分析精选报告集中放送
智能家居是以住宅为平台,利用综合布线技术、网络通信技术、安全防范技术、自动控制技术、音视频技术、人工智能技术将家居生活有关的设施集成,构建高效的住宅设施与家庭日程事务的管理系统,营造个性化的智慧健康场景,提升家居安全性、便利性、舒适性、艺术性,并实现环保节能的居住环境。目前,我国智能家居行业的发展经历了三个阶段,已经步入了物联网时代。
中国智能家居行业发展历程
资料来源:公开资料整理
✦
二、发展背景
01
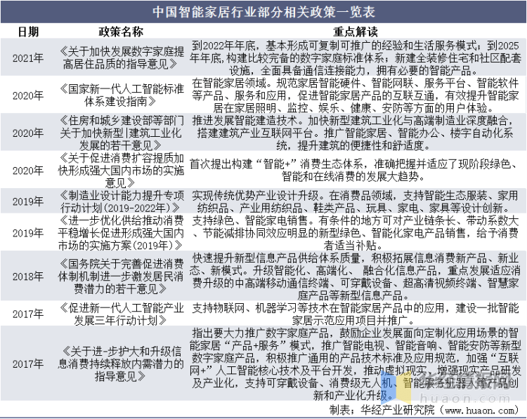
政策
随着全球“智能+”时代的到来,我国人工智能也愈发受到有关部门的重视,加上物联网、5G等技术的快速发展,“智能+”的潜力也愈发凸显。智能家居作为与居民生活息息相关的“智能+”相关产业,近年国家有关部门也陆续出台一系列政策,支持行业的发展,鼓励行业的创新,为行业的发展提供了良好的政策环境。
中国智能家居行业部分相关政策一览表
资料来源:公开资料整理
✦
02
经济
近年来,随着我国经济的不断发展,居民可支配收入不断提升,人们的消费意愿及消费水平不断上涨,我国消费市场规模也随之不断扩张。智能家居相关设备作为我国消费市场重要组成部分,我国日益壮大的消费经济市场也推动着行业的向好发展。据资料显示,2021年我国社会消费品零售总额达440823亿元,同比增长12.5%。
2015-2021年中国社会消费品零售总额情况
资料来源:国家统计局,华经产业研究院整理
✦
03
社会
智能家居市场的快速发展与我国的城镇化进程密不可分,近年来我国城镇化进程的加快为行业的发展提供了充足的动力。据资料显示,2021年我国城镇化率达64.72%,较2020年增长0.83%。
2015-2021年中国城镇化率变化情况
资料来源:国家统计局,华经产业研究院整理
✦
04
技术
随着我国人工智能、物联网等技术的不断发展,我国智能家居产业技术取得了长足的进步,据资料显示,2015-2020年期间行业相关专利申请数量逐年增长,2021年数量有所下降,为6503项,较2020年减少1937项。
2015-2021年中国智能家居行业
相关专利申请数量情况
资料来源:佰腾网,华经产业研究院整理
✦
三、产业链分析
01
产业链
智能家居行业产业链上游主要为零部件和软件技术两部分,中游为智能家居相关设备生产供应;下游通过各类销售渠道最终到达终端消费者。
智能家居行业产业链示意图
资料来源:公开资料整理
✦
02
上游端分析
芯片是智能家居的核心零部件之一,得益于国家政策的大力支持,近年来我国芯片产业飞速发展。据资料显示,2021年我国集成电路产量达3594.3亿块,同比增长37.5%。
2015-2021年中国集成电路产量及增速情况
资料来源:国家统计局,华经产业研究院整理
✦
03
下游端分析
智能家居产业属于房地产后周期行业,与房地产行业景气度紧密相关,主要需求来自于房屋装修,包括新房和二手房。近年来,我国商品房销售面积不断增长,带动了智能家居行业需求增长。据资料显示,2021年我国商品房销售面积达176086.22万平方米,同比增长2.6%。
2015-2021年中国商品房销售面积情况
资料来源:国家统计局,华经产业研究院整理
✦
四、行业现状
01
市场规模
在新基建的背景下,随着5G、人工智能已经物联网的快速发展与应用,智能家居正逐渐从单品智能步入智能互联阶段,行业规模不断扩张,产业逐渐步入高质量增长模式。据资料显示,2021年我国智能家具行业市场规模达5800.5亿元,同比增长12.7%。
2016-2021年中国智能家居行业市场规模情况
资料来源:CSHIA,华经产业研究院整理
✦
02
出货量情况
随着近年来我国智能家居行业快速发展,我国智能家居设备出货量也不断增加。据资料显示,到2021年我国智能家居设备出货量达2.3亿台,同比增长4.5%。
2017-2021年中国智能家居设备出货量及增速情况
资料来源:IDC,华经产业研究院整理
✦
03
使用率情况
从我国智能家居产品使用情况来看,智能家电是我国智能家居使用率最高的产品,使用率占比达19.6%,其次为智能锁和智能音箱,使用率占比分别为18.1%和17.7%。
中国智能家居设备使用率占比情况
资料来源:CSHIA,华经产业研究院整理
✦
04
企业情况
从我国智能家居企业情况来看,随着智能家居行业的向好发展,近年来我国智能家居行业相关企业注册量也随之逐年递增。据资料显示,2021年我国智能家居行业相关企业注册量达18.8万家,同比增长35.1%。
2015-2021年中国智能家居行业
相关企业注册量情况
资料来源:企查查,华经产业研究院整理
✦
05
投融资情况
从我国智能家居行业投融资情况来看,近年来我国智能家居行业投资数量整体处于一个下降的趋势,但投资金额整体处于上升趋势,资本逐渐趋于理性,投资逐渐向优质企业靠拢。据资料显示,2021年我国智能家居行业投资数量为119起,投资金额达491.65亿元。
2015-2021年中国智能家居行业投融资情况
资料来源:IT桔子,华经产业研究院整理
✦
五、行业发展趋势
01
政策利好行业发展
智能家居作为物联网、云服务和人工智能技术的产业化应用,涉及计算机视听觉、生物特征识别、新型人机交互、智能决策控制等相关先进技术,受到国家政策的大力支持。在2012年国家便已将智能家居列入“十二五规划”的九大产业,“十四五规划”中进一步强调了推动数字化服务普惠应用以及持续提升群众获得感,工信部、发改委和科技部也将智能家居列为未来中国高新技术发展领域的重点方向之一。在国家利好政策驱动下,作为物联网领域下的朝阳产业,智能家居行业的发展前景日益明晰。
02
技术进步推动产业高质量发展
随着芯片算力的不断增强以及5G通信的大规模应用,云平台构建技术、AI算法、人工智能化都将为智能家居产业赋能。此外,随着视觉能力在智能家居产品中的广泛应用,未来的家用智能视觉将不局限于家用安防单个场景的单独联动,而是围绕视觉能力打造多场景自主联动,使智能家居各产品间具备主动感知、识别、信息共享,实现全屋智能反馈执行能力,根据用户偏好提供对应的服务,助推产业转型升级。
03
产品智能化程度不断提高
近年来,物联网设备正在不断创新,智能化程度不断提高,家居联网设备不断增多,外形尺寸也正在缩小,同时可以提供更大的应用范围和提高能源效率。未来,智能家居将可以实现更复杂的功能组合,实现多种设备智慧协同工作,不断提升家居安全性、便利性、舒适性、艺术性,并实现环保节能。
组织机构
-
组织单位
-
中国国际展览中心集团公司
-
法国智奥会展集团
-
承办单位
-
上海嘉辰展览服务有限公司
上海建材展
- 展览面积/180,000平方米
- 展位数量/10,000余个
- 参展企业/3500余家
- 历届观众/200,000人次
